| |
stronhell 31 май 2010 21:08
Выходные от Симфонии 003?
-
stronhell
- Пользователь
-
- Сообщений: 5
- Зарегистрирован: 31 май 2010 21:01
-
Admin 01 июн 2010 00:55
Я так понимаю, что имелась в виду первая модификация "Симфонии". http://www.radiolamp.ru/prom/simfonija/
Верь формулам, но доверяй только ушам своим ...
-

Admin
- Администратор
-
- Сообщений: 596
- Зарегистрирован: 24 янв 2009 11:43
- Откуда: Россия, Казань
- ФИО: Павел
- Позывной: RU4PAA
-
EGOR 01 июн 2010 22:54
Если 6п3с будут в "триоде", то можно, но качество звука будет не очень(маловато НЧ). Габаритная мощность выходных трансов у "Симфонии" - 20 Вт. Для 6п3с нужно, ИМХО, ОСМ-0,1. Для ЕL-34, которая, как известно, мощнее 6п3с почти в полтора раза,- ОСМ-0,16.
-
EGOR
- Пользователь
-
- Сообщений: 6
- Зарегистрирован: 29 апр 2010 00:40
-
Admin 02 июн 2010 13:37
Полностью согласен, за хорошие басы нужно платить габаритами трансформатора.
Верь формулам, но доверяй только ушам своим ...
-

Admin
- Администратор
-
- Сообщений: 596
- Зарегистрирован: 24 янв 2009 11:43
- Откуда: Россия, Казань
- ФИО: Павел
- Позывной: RU4PAA
-
stronhell 02 июн 2010 16:25
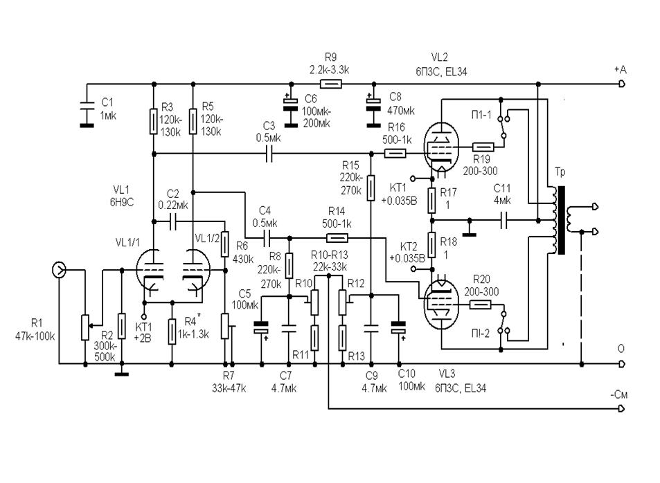
Только что смотрел таблицу Выходные трансформаторы от Симфонии полностью одинаковы Симфония ,Симфония 002 и Симфония 003,считаете что данный усилитель будет плохо стыковаться с Трансами от Симфонии и не стоит даже пробовать?
- Вложения
-

-

-
stronhell
- Пользователь
-
- Сообщений: 5
- Зарегистрирован: 31 май 2010 21:01
-
EGOR 03 июн 2010 19:50
Пробовоть всегда стОит и нужно  "Стыковка" произойдет, звук будет, но качества...Увы  Особенно, если П-1 перевести в положение УЛ.
-
EGOR
- Пользователь
-
- Сообщений: 6
- Зарегистрирован: 29 апр 2010 00:40
-
Admin 03 июн 2010 23:43
А если посмотреть с другой стороны: "Симфония" - это вполне хороший агрегат, однако высшего класса. Но все-же наверное логичнее использовать эти трансформаторы с собственными усилителями, т.к. у 6П3С - мощность больше и следовательно басы на максимальных мощностях усилители уже точно не потянут.
Верь формулам, но доверяй только ушам своим ...
-

Admin
- Администратор
-
- Сообщений: 596
- Зарегистрирован: 24 янв 2009 11:43
- Откуда: Россия, Казань
- ФИО: Павел
- Позывной: RU4PAA
-
stronhell 04 июн 2010 00:20
Эх что же делать?Как выходные намотать где данные взять,посоветуйте инфу по этому поводу,какой оптимальный транс подойдёт и каке данные обмоток спасибо!
-
stronhell
- Пользователь
-
- Сообщений: 5
- Зарегистрирован: 31 май 2010 21:01
-
EGOR 04 июн 2010 09:12
Алексей Шалин ВЫХОДНЫЕ ТРАНСФОРМАТОРЫ НА ВСЕ СЛУЧАИ ЖИЗНИ Предыдущая версия статьи писалась ( вернее, КОМПИЛИРОВАЛАСЬ ) в жуткой спешке. Впоследствии многими участниками форума были замечены разного рода несуразицы, как-то: несоответствие Ктр приведённому Ra, числа витков первички и вторички были неточны и пр.
Подняв все свои архивы (не расчётные, а намоточные – есть у меня такие), я всё уточнил, причесал, привёл в божеский вид.
Выкладываю ВТОРУЮ ВЕРСИЮ статьи, исправленную. Теперь, как вы видите, она и называется по-другому
--------------------------------------------------------------------------------
Речь в этой статье пойдёт о том, как приготовить простые (несложные), но «приятные» трансформаторы из распространённого подручного (иногда и подножного) железа и проводов доступных марок и диаметров.
--------------------------------------------------------------------------------
Мне постоянно задают вопросы о намотке трансформаторов. Чтобы как-то упростить ситуацию с ответами, которых от меня ждут иногда подолгу, я решил собрать из своих старых рабочих тетрадок все (ну или почти все) трансформаторные рецепты в одну кучу и выложить это в виде небольшой статейки.
Сначала, однако, разберёмся, какое железо является распространённым.
Я в своё время начинал с ТС180 (ТС200, ТС250-2М), ТСШ170, ОСМ-0,16 (ОСМ-0,25; ОСМ-0,4). Как показывает практика, ситуация с годами не изменилась (да и как она могла измениться, когда мы вынуждены «пережёвывать» остатки былой роскоши нашей советской промышленности), поэтому начинающие лампостроители используют вышеперечисленное железо в 99% случаев.
Ещё конечно надо дать рецепт перемотки трансформаторов от Прибоя, которые при неплохом железе имели довольно бездарно намотанные катушки, могущие втиснуть в себя в полтора раза больше меди, чем на них намотано в оригинале.
Какие трансы реально намотать на всём этом железе?
А вот какие.
Выходные трансформаторы на ТСШ-170.
Это Ш-железо. Набор 30 х 60. То есть в чистоте чуть более 16-ти квадратов. Окно 19 х 53 мм. Не очень большое , но нам хватит. Габариты намотки – 17 х 50 мм. Чаще попадаются ТСШ170 с толщиной пластин 0,5 мм, реже – 0,35 мм. Для наших целей лучше второй вариант, но и первый никто не запрещает.
Итак, мотаем.
1. Выходной транс для SE на 2 ком / 4; 8 ом.
Первичка – 2340 витков проводом ПЭВ-2 диаметром 0,355 мм в трёх секциях (5+10+5 слоёв по 117 витков в слое). R акт первички – 102 ома. Вторичка – 160 витков (отвод от 113-го витка) проводом 0,55 мм в двух секциях. Два слоя по 80 витков, в каждой секции по две вторички в параллель. Всего – четыре запараллеленных обмотки. R акт вторички – 0,77 ома. Приведённое – 165 ом.
КПД = 86,5%.
Для чего применять такой транс – решайте сами. У меня он работал с 6П42С в триоде. Зазор - 0,2 мм.
2. Выходник на SE 6С33С.
Если кто-то думает, что на ТСШ170 нельзя намотать выходной трансформатор на 6С33С или 6С18С, то это не так.
Первичка – 1050 витков провода ПЭВ-2 0,6 мм в трёх секциях (4+6+4 слоёв по 75 витков в слое.) R акт первички – 17 ом. Вторичка – 100 витков (отвод от 71-го) проводом 0,93 мм в два слоя по 50 витков. Две параллельных секции. R акт вторички – 0,335 ома. R приведённое – 37 ом. Приведённое к аноду сопротивление – 936 ом при восьми и четырёхомной нагрузке соответственно.
КПД = 94,2%.
Зазор при 200-250 ма – около 0,25 мм.
Индуктивность такого трансформатора около 4 гн, что является минимально допустимым, на мой взгляд, значением для 6С33С. Тем не менее, работать будет вполне неплохо. Попробуйте!
3. Выходной трансформатор для 6П45С или 6С41С.
Приведённое сопротивление – 1,31 ком.
Первичка – 1680 витков ПЭВ-2 0,425 мм, три секции (4+8+4 слоёв по 105 витков в слое). R акт первички – 54 ома. Вторичка – 138 витков проводом 0,93 мм. Две секции по три слоя, в каждом слое 46 витков. Отвод для четырёх ом от 92-го витка, т.е. от конца второго слоя. R акт вторички – 0,46 ома. Приведённое – 68 ом.
КПД = 90,7%.
Здесь надо сделать некоторое уточнение. Если вторичка состоит из трёх слоёв, то отвод для четырёх ом удобно делать от конца второго слоя (0,667 обмотки близко к требуемым значениям 0,707). Если же она состоит из четырёх слоёв, то отвод можно сделать от третьего слоя (0,75 обмотки также близко к 0,707). Небольшая неточность приведённого к аноду сопротивления в данном случае не страшна, усилители-то у нас триодные, они легко переносят подобные «отклонения».
Зазор при 150 ма – около 0,2 мм, учитывая наличие технологического зазора.
4. Транс для двухтактника на 6П36С.
Хорошая лампа 6П36С. Недорогая и хорошо звучащая. Вот для двухтактника на 36-х трансформатор с Ra-а = 6,85 ком на нагрузке 16, 8 и 4 ома.
Каркас делим средней щекой. Мотаем половины в разные стороны.
На каждой половине: Первичка - две секции по 560 витков (10 слоёв по 56 витков) провода ПЭВ-2 0,355 мм. R акт первички – 98 ом. Вторичка – между ними – 112 витков того же провода в два слоя, отводы от 56-го и 79-го витка для 4-х и 8-ми ом соответственно. 112 витков – для 16-ти ом. Таких вторичек три в параллель на каждой половине. R акт вторички – 0,88 ома. Приведённое – 352 ома. Соединяем первичные обмотки перекрёстно-последовательно, вторичные – параллельно. Подробнее смотрите в монографии Г. Цыкина.
Итого на каркасе 2240 витков в первичной обмотке и 112 во вторичной. Железо, естественно, собирается вперекрышку без зазора.
КПД – 93%.
Остаётся добавить, что такой выходник подойдёт для РР на ГУ50, 6С4С, 6П3С, Г807 и пр. лампах с внутренним сопротивлением 0,8 – 1,5 ком.
5. Простой выходной трансформатор на 3,6 ком для однотактников на тех же лампах (6С4С, ГУ50 и пр.)
Первичка – 2400 витков ПЭВ-2 0,35 мм. Три секции по 5+10+5 слоёв, в каждом слое 120 витков. R акт – 108 ом. Вторичка тем же проводом 120 витков, отвод для 4-х ом от 85-го витка. Две секции по четыре параллельных слоя. Всего восемь параллельных слоёв. R акт вторички – 0,7 ома. Приведённое – 280 ом. КПД – 89%.
6. И ещё один выходной трансформатор для однотактника.
Кто-то скажет 2400 витков – мало. Согласен. Но ведь и сопротивление первички надо бы удерживать хотя бы в пределах 100 ом. Вот ещё один вариант - компромиссный.
Первичка – 3120 витков провода ПЭТВ-2 0,315 мм. Три секции (6+12+6 слоёв по 130 витков в слое). R акт – 182,5 ома. Вторичка – 113 витков ПЭТВ-2 0,41 мм, отвод от 80-го витка для 4-хомной нагрузки. Две секции по шесть параллельных слоёв. Всего – двенадцать параллельных вторичек. R акт вторички – 0,33 ома. Приведённое – 250 ом.
Приведённое к аноду сопротивление первички – 6,53 ком.
КПД = 93,4%.
Такой транс работал у меня с УО186 (Ri = 1,1 ком).
--------------------------------------------------------------------------------
Трансформаторы на ОСМах.
Сначала разберёмся, какие ОСМы нам подойдут.
Для выходников вполне применимы ОСМ-0,16, ОСМ-0,25, ОСМ-0,4. Для межкаскадников – ОСМ-0,1.
Вот на них и остановимся.
Первое, чего, наверное, многие ждут.
7. Межкаскадник на ОСМ-0,1 для ламп Ri < 2 ком.
Это многократно опробованный вариант, так что смело мотайте!
Железо ШЛ 25 х 40. Чистая площадь сечения – 9 квадратов, межкаскаднику хватает. Первичка: 2394 витка ПЭВ-2 0,23 мм. Четыре секции , 3+6+6+3 слоёв по 133 витка в слое. Вторичка: 2394 витка того же провода. Три секции, 6+6+6 слоёв по 133 витка в слое. Активное сопротивление обмоток – по 164 ома.
Зазор при токе 20-40 ма – около 0,02-0,03 мм. Если ток 10-12 ма можно вообще обойтись без зазора. Технологический зазор спасёт железо от насыщения в этом случае.
Ставьте на раскачку ГМ70 и слушайте себе на здоровье.
Короткий список ламп, могущих работать с этим трансом: 6С15П, 6С45П, 6Э5П, 6Э6П, 6Н6П (триоды параллельно), 6Н30П (каждый триод отдельно), 6П15П, 6П9, 6Ж52П, 6Ж43П и пр. Можете сами дополнить этот список.
--------------------------------------------------------------------------------
Теперь выходные трансформаторы на ОСМ.
ОСМ-0,16.
Это ШЛ 32 х 40. Чистое сечение – 12,2 квадрата. Немного, конечно. И окошко у него небольшое. Габариты намотки – 15 х 50 мм. Но кое-что намотать на нём всё-таки можно.
8. Выходник для SE 6С4С, Ra = 4,64 ком.
Первичка: 2520 витков ПЭВ-2 0,35 мм. Три секции, 5+10+5 слоёв по 126 витков в слое. Rакт первички – 96 ом. Вторичка: 108 витков (отвод от 76-го) проводом ПЭВ-2 0,43 мм. Две секции по четыре параллельных слоя. Всего восемь параллельных обмоток. Rаки вторички – 0,35 ома. Приведённое – 188 ом.
КПД транса – 94%.
Зазор – не более 0,1 мм.
Как-то для безобразно «кривой» рефлекторовской трёхсотки мне пришлось намотать транс 8,5 ком / 5,4 ома, чтобы она могла хоть как-то справляться с акустикой «AN-zero2». Первичная обмотка на таком же железе была тоже 2520 витков, а вторичка – 65 витков ПЭВ-2 0,71 мм, шесть слоёв в параллель. Если кому нужен такой «экстремальный» вариант – пожалуйста.
9. Трансформатор для SE 6П42С, Ra = 1,6 ком / 4 и 8 ом.
Люблю я лампу 6П42С в триоде. Ничего для неё не жаль, даже провода ПЭЛШО.
Вот смотрите.
Первичка: 2160 витков ПЭЛШО 0,355 мм. Три секции, 5+10+5 слоёв по 108 витков в слое. Rакт первички – 78 ом. Вторичка: 162 витка ПЭВ-2 0,87 мм. Две секции по три слоя, в слое 54 витка. Отвод на четыре ома от 108-го витка, т.е. от конца второго слоя. Обе секции вторички параллелятся. Rакт вторички – 0,5 ома. Приведённое – 88,9 ома.
Зазор – 0,15 мм при токе 150 ма.
КПД = 89%.
Провод ПЭЛШО имеет отличные звуковые свойства, стоит попробовать, потом на обычный ПЭВ не «пересядете».
--------------------------------------------------------------------------------
ОСМ-0,25.
ШЛ 32 х 50 – 70. Габариты намотки 66 х 17 мм.
Как-то судьба немного меня с этим железом сводила. Вот только пару приличных выходных трансов на нём я обнаружил в своих записях.
10. Выходной транс на 300В. Ra = 4,32 ком / 4 и 8 ом.
Первичная обмотка: 3240 витков ПЭВ-2 0,355 мм. Три секции, 5+10+5 слоёв по 162 витка в слое. Rакт первички – 135 ом. Вторичная: 144 витка ПЭВ-2 0,85 мм в два слоя, 72 витка в слое, отвод от 102-го витка. Четыре таких вторички в параллель. Rакт вторички – 0,25 ома. Приведённое вторички – 127 ом.
КПД транса = 93,7%.
Индуктивность такого трансформатора около 45 гн, что позволяет услышать довольно низкий бас с ламп, подобных 300В, ГУ50, 6С4С, EL34 и пр.
Зазор – около 0,1 мм для 100 ма тока.
11. Выходник для SE 2 х 300В. Ra = 1,85 ком / 4 и 8 ом.
Был случай, когда просили меня выкачать 20 вт с двух 300В в однотакте. Пришлось городить вот такой транс.
Первичка: 2600 витков. Три секции, 5+10+5 слоёв по 130 витков проводом ПЭВ-2 0,45 мм. Активное сопротивление первички – 62 ома. Вторичка: 180 витков (с отводом от 127-го витка) в двух слоях по 90 витков проводом ПЭВ-2 0,69 мм. Две секции по две (всего четыре) параллельных вторички. R акт. вторички – 0,48 ома. Приведённое – 100 ом.
КПД транса – 91%.
Зазор для тока 200 ма – ориентировочно 0,2 мм.
--------------------------------------------------------------------------------
Теперь подобрались к железу ОСМ-0,4.
ШЛ 40 х 50 – 72. Габариты намотки – 23 х 68 мм.
Этого-то я тонны перемотал! Ничего так железо, довольно удобное во многих отношениях.
12. Выходной трансформатор для SE 300B. Ra = 5,25 ком / 16, 8 и 4 ома.
Когда надо получить большую линейность, высокий демпингфактор и низкий бас, мотайте такой транс.
Первичка: 3312 витков ПЭВ-2 0,41 мм. Четыре секции, 4+8+8+4 слоёв по 138 витков в слое. Rакт. первички – 108 ом. Вторичка: 188 витков ПЭВ-2 0,6 мм в два слоя по 94 витка в слое. Отвод на 8 ом от 133-го витка, на 4 ома – от 94-го витка, т.е. от конца первого слоя. Три секции по две таких вторички в параллель, всего шесть параллельных вторичек. Rакт. вторички – 0,48 ома. Приведённое – 150 ом.
КПД – 95%.
Зазор – 0,1 мм.
Индуктивность такого трансформатора – около 60 гн позволяет его использовать даже с ГМ70, надо лишь позаботиться о киловольтной изоляции.
13. Выходник на ГМ70. Ra = 5,91 ком / 16 и 6 ом.
Первичка та же, что и в предыдущем варианте: 3312 витков ПЭВ-2 0,41 мм. Но в пяти секциях, 3+6+6+6+3 слоёв по 138 витков в слое. Rакт - те же 108 ом. Вторичка: 176 витков (отвод от 108-го) в два слоя проводом ПЭВ-2 0,65 мм по 88 витков в слое. Никто не запрещает сделать отводы на 4 ома от 88-го витка и на 8 ом от 125-го. Я просто ограничен был техническим заданием своего друга, для которого мотался этот выходник. А у него одна акустика – довольно «кривая» B&W604, зато другая – роскошный 300-литровый ПАС на 4А32. Вот потому и 6 и 16 ом. Вторичных обмоток четыре секции по 1+1+2+2 обмотки, соединены параллельно. Всегошесть параллельных секций. Rакт. вторички – 0,38 ома. Приведённое – 137 ом.
КПД транса – 95,8%.
Зазор для ГМ70 при токе 130 ма – 0,12 мм. Вообще при выставлении зазора смотрите на осциллограф. Когда синус на большой амплитуде менее всего искорёжен – это правильный зазор!
14. Трансформатор для SE 6С33С. Ra = 1 ком / 8 и 4 ома.
Трансформатор для такой низкоомной лампы тоже должен быть весьма низкоомным. Вот вариант на ОСМ-0,4.
Первичная обмотка: 1104 витка ПЭВ-2 0,89 мм. Три секции, 4+8+4 слоя по 69 витков в слое. Rакт первички – 7,6 ома. Вторичная обмотка: 100 витков ПЭВ-2 1,25 мм в два слоя по 50 витков в слое. Отвод от 71-го витка. Две таких вторички укладываются между тремя первичками и параллелятся. Rакт вторички – 0,175 ома. Приведённое – 21,3 ома.
КПД транса – 97%. Однако, это не предел. Его можно ещё повысить, если правильно распределить доли приведённых сопротивлений первички и вторички в КПД транса.
Зазор – 0,25 мм.
Такой выходник подойдёт и для двух параллельных 6С41С или ЕС360.
15. И ещё SE ГМ70. Ra = 6,72 ком / 8 и 4 ома.
Всё-таки индуктивность для ГМ70 должна быть большой. Вот вариант на 85 гн в первичке, но почти на грани фола по её активному сопротивлению (170 ом).
Первичка: 3888 витков ПЭВ-2 0,355 мм. Секций пять, 3+6+6+6+3 слоёв по 162 витка в слое. Rакт первички – 170 ом. Вторичная обмотка: 138 витков провода ПЭВ-2 0,89 мм в двух слоях по 69 витков в каждом. Отвод от 98-го витка. Четыре таких вторички располагаются между пятью первичками и соединяются параллельно. Rакт вторички – 0,24 ома. Приведённое – 190 ом.
КПД – 94,6%.
Зазор – 0,15 мм.
--------------------------------------------------------------------------------
Хватит о железе ОСМ.
Перейдём к ещё более «народному» варианту – ТС180.
Это железо двухкатушечное, ПЛР 21 х 45. Чистых 8,8 квадратов сечения. Плюс весьма вместительные катушки.
Посмотрим, что можно на них намотать.
Первым делом напрашивается выходной трансформатор для РР.
16. Выходник для РР Г807. Ra-а = 8,34 ком / 8 ом.
Первичка: 4560 витков ПЭВ-2 0,31 мм. Rакт первички – 190 ом. Вторичка: 144 витка ПЭВ-2 1,00 мм. Rакт вторички – 0,145 ома. Приведённое – 145 ом.
На каждой катушке: Четверть первичной обмотки – 1140 витков. Пять слоёв по 228 витков в слое. Половина вторичной – 72 витка. Четыре слоя в параллель. Ещё четверть первичной – 1140 витков. Пять слоёв по 228 витков.
Обмотки первички соединяются перекрёстно-последовательно, вторички – последовательно.
КПД транса – 96%.
Этот трансформатор играл отличный бас. Кому такой нужен – пожалуйста! Имейте в виду, что интересным вариантом будет запараллеливание первичек. Тогда можно экспериментировать с Rа-а в широких пределах.
17. Транс для РР 6П45С. Ra-а = 1,8 ком / 8 и 4 ома.
Первичная обмотка: 3400 витков ПЭВ-2 0,415 мм. Четыре секции по 5 слоёв, 170 витков в каждом слое. Rакт первички – 82 ома. Вторичная: 240 витков ПЭВ-2 0,95 мм в трёх слоях по 80 витков. Отвод на 4 ома от 160-го витка, т.е. от конца второго слоя. Rакт вторички – 0,54 ома. Приведённое – 108 ом.
Коммутация обмоток такая же, как и в предыдущем варианте.
КПД транса – 89,4%.
Из двух ПЛ-сердечников можно собрать один ШЛ. Если проделать это с ТС180, то получим ШЛ42 х 45 - 85 со здоровенным окном – 27 х 85 мм. Габариты намотки – 25 х 80 мм.
Вот два SE транса на таком железе.
18. Выходник для SE ГМ5Б. Ra = 4,46 ком / 8 и 4 ома.
Первичка: 2700 витков ПЭВ-2 0,55 мм. Три секции, 5+10+5 слоёв по 135 витков в слое. Активное сопротивление первички – 55 ом. Вторичка: 116 витков на 6 ом, отвод для четырёх ом от 83-го витка. Провод – ПЭВ-2 диаметром 0,65 мм. Две секции вторички, в каждой по шесть (всего двенадцать) параллельных слоёв. Активное сопротивление вторички – 0,13 ома. Приведённое – 72 ома.
КПД – 97,1%.
Зазор – около 0,12 мм для тока 130 ма.
19. Транс для SE 300В. Ra = 4 ком / 16, 8 и 2 ома.
У этого трансформатора не совсем привычная вторичка, но такие «ответвления» были продиктованы имеющейся акустикой и конструктивно оказались вполне удобны.
Первичная обмотка: 3600 витков ПЭЛШО 0,4 мм. Три секции, 6+12+6 слоёв по 150 витков в каждом слое. Rакт первички – 125 ом. Вторичная обмотка: 228 витков (отводы от 152-го витка на 8 ом,) проводом ПЭВ-2 0,96 мм. Мотается в три слоя по 76 витков в слое. Четыре таких параллельных вторички в двух секциях. Активное сопротивление вторички – 0,37 ома, приведённое – 93 ома.
КПД – 94,5%.
Зазор – 0,15 мм для тока 100 ма.
Был сделан ещё один клон этого трансформатора для лампы ГМ70. Вот такой: Ra = 4,67 ком / 8 ом.
Первичка – 3600 витков провода ПЭВ-2 диаметром 0,47 мм. Четыре секции - 4+8+8+4 слоёв по 150 витков в слое. Активное сопротивление первички – 92,5 ома.
Вторичка – 152 витка провода ПЭВ-2 диаметром 0,96 мм в два слоя по 76 витков в слое. Три секции по две параллельных вторички в каждой секции. Всего шесть запараллеленных вторичек. Активное сопротивление вторички – 0,165 ома, приведённое – 92,5 ома.
КПД этого транса – 96%.
Интересно: «Коэффициент качества по Бурцеву» данного выходника – 12000 х 92,5 / 1500 + (1500+92,5)/(6,28 х 0,577) = 1180. Что соответствует оценке «хорошо» в его критерии качества ?
--------------------------------------------------------------------------------
Ну и напоследок, как я и обещал, вариант перемотки прибоевского трансформатора, при котором он из «прибОйца» превращается в «прибойцА».
20. РР-транс для 6П42С в чистейшем классе «А». Ra-а = 3,81 ком / 16, 8 и 4 ома.
Первичка: 3724 витка ПЭВ-2 0,45 мм. Rакт – 82 ома. Вторичка: 248 витков ПЭВ-2 1,00 мм в четырёх слоях по 62 витка в слое. Отводы от 186-го и от 124-го витков. Rакт – 0,55 ома. R приведённое вторички – 124 ома. Секции на каждой катушке такие: 931 виток первички, вся вторичка, 931 виток первички.
Коммутация первичной обмотки перекрёстно-последовательная, вторичной – параллельная.
КПД транса – 94,6%.
--------------------------------------------------------------------------------
Вот, пожалуй, и все основные варианты трансформаторов на распространённом железе.
Многие трансы остались за бортом данной статьи по причине либо излишней компромиссности (например, межкаскадники на ТС-60 от ВМ-12, которые я ставил своим друзьям вместо проходных конденсаторов, потому что эти трансы имеют минимальный габарит – ШЛ 20 х 32 - и способны не только вместить в себя более-менее удобоваримый межкаскадный трансформатор, но и втиснуться на место убранного конденсатора) , либо по причине меньшей распространённости железа (парафазные трансформаторы на ТС70, ТС80, ТС100, выходник на ТБС-0,25 – ШЛ 32 х 64), либо просто сложные для повторения (например, многовитковые межкаскадники с хитрым секционированием многочисленных обмоток).
Но и двадцати перечисленных вариантов вполне достаточно, чтобы смело приступать к различным ламповым проектам.
Одним словом, мотайте трансформаторы, друзья! И пусть Квортрупы, Саутеры и Сакумы завидуют нам!
Удачи!
P.S. Уже готова ещё одна статья с описанием двух десятков трансформаторов, расчитанных и изготовленных мной для участников форума. Уже скоро.
-
EGOR
- Пользователь
-
- Сообщений: 6
- Зарегистрирован: 29 апр 2010 00:40
-
Admin 04 июн 2010 09:35
Проще было ссылку дать ... Кстати, есть еще и вторая часть этой статьи: http://www.radiolamp.ru/shem/unch/107/.
Верь формулам, но доверяй только ушам своим ...
-

Admin
- Администратор
-
- Сообщений: 596
- Зарегистрирован: 24 янв 2009 11:43
- Откуда: Россия, Казань
- ФИО: Павел
- Позывной: RU4PAA
-
EGOR 04 июн 2010 16:07
У меня эта тема на компе в библиотеке, поэтому проще было скопировать. Может, кому-то еще пригодится... НА ЗДОРОВЬЕ!!!!!
-
EGOR
- Пользователь
-
- Сообщений: 6
- Зарегистрирован: 29 апр 2010 00:40
-
Admin 04 июн 2010 19:14
Согласен. Тоже логично.
Верь формулам, но доверяй только ушам своим ...
-

Admin
- Администратор
-
- Сообщений: 596
- Зарегистрирован: 24 янв 2009 11:43
- Откуда: Россия, Казань
- ФИО: Павел
- Позывной: RU4PAA
-
stronhell 05 июн 2010 11:21
Большое спасибо буду читать и думать про выходные,соберу один канал и послушаю с трансами симфонии,дальше если не устроит буду мотать .
-
stronhell
- Пользователь
-
- Сообщений: 5
- Зарегистрирован: 31 май 2010 21:01
-
Admin 07 июн 2010 12:35
stronhell писал(а):соберу один канал и послушаю с трансами симфонии,дальше если не устроит буду мотать .
Самое правильное! Мало ли что в теории, а если проверить на практике, то сразу будет видно стоит дальше собирать, или нет.
Верь формулам, но доверяй только ушам своим ...
-

Admin
- Администратор
-
- Сообщений: 596
- Зарегистрирован: 24 янв 2009 11:43
- Откуда: Россия, Казань
- ФИО: Павел
- Позывной: RU4PAA
-
EGOR 08 июн 2010 23:14
В чем заключается проверка на практике? "Каждый ух имеет свой чух". Или 95-й осциллограф, генератор ЗЧ и т.д. ...Я склоняюсь к первому...
-
EGOR
- Пользователь
-
- Сообщений: 6
- Зарегистрирован: 29 апр 2010 00:40
-
Admin 08 июн 2010 23:17
Если собирать для себя - то на слух, а если на продажу - то на аппаратуре.
Верь формулам, но доверяй только ушам своим ...
-

Admin
- Администратор
-
- Сообщений: 596
- Зарегистрирован: 24 янв 2009 11:43
- Откуда: Россия, Казань
- ФИО: Павел
- Позывной: RU4PAA
-
stronhell 20 июл 2010 19:37
Большое спасибо!!!Думаю пока отложить эту идею ,будут финансы на железо и провод начну.Реставрирую Симфонию и пусть трудится только вот на что заменить межкаскадники и нужно тюнер в ней починить ,ещё бы колонки найти , цены бы не было этой системе в комнате 16квадратов.
-
stronhell
- Пользователь
-
- Сообщений: 5
- Зарегистрирован: 31 май 2010 21:01
-
Вернуться в Схемотехника ламповых усилителей
Сейчас этот форум просматривают: нет зарегистрированных пользователей и гости: 1
|
|
|