На главную Форум Ссылки Обратная связь
 




Несколько вопросов по схеме усилителя

Здесь Вы можете задать свои вопросы по азам ламповой техники.

Несколько вопросов по схеме усилителя

Сообщение Михаил 31 окт 2009 14:11

Здравствуйте !
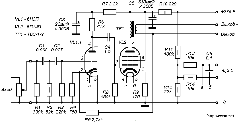
Собираюсь собрать усилитель по этой схеме.Имею небольшой опыт сборки радиоэлектронных уст-в. Сразу хочу спросить :
1)Какую схему блока питания посоветуете .(опишите поподробнее принцип работы схемы питания и его характеристики)
2)можно ли получить на таком усилке действительно качественный звук?

заранее спасибо,очень буду благодарен за разъяснения
Вложения
.gif
Схема ок.усилителя
...еще только учусь
Михаил
Пользователь
 
Сообщений: 6
Зарегистрирован: 31 окт 2009 13:16

Re: Несколько вопросов по схеме усилителя

Сообщение Admin 31 окт 2009 15:03

Для данного усилителя можно использовать практически любую схему БП, например классическую кенотронную, смешанную, или с полностью П/П выпрямителем (схемы прилагаются). Полностью кенотронный БП считается более качественны (не должен никак повлиять на звук, но при этом он требует удвоенного напряжения питания; комбинированный не требует удвоения напряжения, но считается, что такая схема может незначительно повлиять на звук (подробнее описано в статье: http://www.radiolamp.ru/kombi.php). А полностью п/п лучше не использовать, т.к. он может вносить искажения в звук, а так же не задерживает подачу анодного напряжения.

Звук усилителя должен быть достаточно хорошим и наглядно (точнее на слух) показать все особенности лампового звука.
Вложения
kombi-1.gif
kombi-1.gif (10.43 ) Просмотров: 66217
kombi-2.gif
kombi-2.gif (9.93 ) Просмотров: 66027
Верь формулам, но доверяй только ушам своим ...
Аватар пользователя
Admin
Администратор
 
Сообщений: 596
Зарегистрирован: 24 янв 2009 11:43
Откуда: Россия, Казань
ФИО: Павел
Позывной: RU4PAA

Сообщение Михаил 01 ноя 2009 22:04

Спасибо за рекомендации !

Кстати кто нибудь уже собирал эту схему ?
Если вы уже собирали, поделитесь пожалуйста впечатлениями от звучания и выложите фото собранных усилков ))
я думаю полезно будет всем ..
Михаил
Пользователь
 
Сообщений: 6
Зарегистрирован: 31 окт 2009 13:16

Re: Несколько вопросов по схеме усилителя

Сообщение Admin 01 ноя 2009 22:17

У меня работает вот эта схема: http://radiolamp.ru/pc-unch.php.

Кстати, можете собрать ее, отлично работает (естественно для бюджетного агрегата), примерно тоже, что и у вас (только другой драйвер).
Вложения
DSC00012.JPG
Верь формулам, но доверяй только ушам своим ...
Аватар пользователя
Admin
Администратор
 
Сообщений: 596
Зарегистрирован: 24 янв 2009 11:43
Откуда: Россия, Казань
ФИО: Павел
Позывной: RU4PAA

Re: Несколько вопросов по схеме усилителя

Сообщение константин 01 ноя 2009 22:29

я тоже собирал эту схему.
мой первый ламповый усил был.
до сих пор слухаю его,
и радуюсь :D :D :D
Михаил собирайте непожелеете.
константин
Живет тут :)
 
Сообщений: 397
Зарегистрирован: 03 мар 2009 00:35
Откуда: воронеж

Re: Несколько вопросов по схеме усилителя

Сообщение nezhit 02 ноя 2009 00:35

Михаил писал(а):Здравствуйте !
Собираюсь собрать усилитель по этой схеме.Имею небольшой опыт сборки радиоэлектронных уст-в. Сразу хочу спросить :
1)Какую схему блока питания посоветуете .(опишите поподробнее принцип работы схемы питания и его характеристики)
2)можно ли получить на таком усилке действительно качественный звук?

заранее спасибо,очень буду благодарен за разъяснения

если хочешь звук покачественнее, то попробуй 6п43п в триодном включении на выходе:
http://audioportal.su/amplifiers/p2_articleid/112
всем радистам - по 73!!!
Аватар пользователя
nezhit
Постоянный участник
 
Сообщений: 82
Зарегистрирован: 30 май 2009 20:52
Откуда: Рыбинск

Re: Несколько вопросов по схеме усилителя

Сообщение Михаил 02 ноя 2009 20:42

В кач-ве блока питания буду использовать однополупериодный выпрямитель. трансформатор какой мощности использовать ? ( макс ток не будет превышать 2 а )
Михаил
Пользователь
 
Сообщений: 6
Зарегистрирован: 31 окт 2009 13:16

Re: Несколько вопросов по схеме усилителя

Сообщение константин 02 ноя 2009 20:58

транс можно использовать унифицмрованый от телевизоров,
типа тс-180 тса-270 тсш-170.
можно также использовать трансы из серии ТАН
константин
Живет тут :)
 
Сообщений: 397
Зарегистрирован: 03 мар 2009 00:35
Откуда: воронеж

Re: Несколько вопросов по схеме усилителя

Сообщение Admin 02 ноя 2009 21:06

А так же вполне подойдет и то ламповых радиол последних выпусков (но при мостовом двухполупериодном п/п выпрямителе).
Верь формулам, но доверяй только ушам своим ...
Аватар пользователя
Admin
Администратор
 
Сообщений: 596
Зарегистрирован: 24 янв 2009 11:43
Откуда: Россия, Казань
ФИО: Павел
Позывной: RU4PAA

Re: Несколько вопросов по схеме усилителя

Сообщение Михаил 03 ноя 2009 20:28

Появилась маленькая проблема с деталями ...
Приобрел все(почти) компоненты кроме... ламп , выбор ограничен и нужных не нашел. Подскажите пожалуйста какие лампы можно использовать вместо 6Н3П и 6П14П ?
заранее спасибо
Михаил
Пользователь
 
Сообщений: 6
Зарегистрирован: 31 окт 2009 13:16

Re: Несколько вопросов по схеме усилителя

Сообщение Admin 03 ноя 2009 20:43

Аналог 6Н3П - 6Н23П (почти полный аналог).

Для 6П14П - 6П18П, 6П43П (но они все же немного другие).
Верь формулам, но доверяй только ушам своим ...
Аватар пользователя
Admin
Администратор
 
Сообщений: 596
Зарегистрирован: 24 янв 2009 11:43
Откуда: Россия, Казань
ФИО: Павел
Позывной: RU4PAA

Re: Несколько вопросов по схеме усилителя

Сообщение nezhit 04 ноя 2009 10:22

Михаил писал(а):Появилась маленькая проблема с деталями ...
Приобрел все(почти) компоненты кроме... ламп , выбор ограничен и нужных не нашел. Подскажите пожалуйста какие лампы можно использовать вместо 6Н3П и 6П14П ?
заранее спасибо

лучше ищи 6п43п и подключай их как на схеме, что по моей ссылке несколькими постами раньше. звук будет намного лучше, чем с 6п14п. (к тому же 6п43п гораздо долговечнее и, как правило, годны даже вынутые из поработавшего телевизора. с 6п14п такого не наблюдал - хлам 100%)
всем радистам - по 73!!!
Аватар пользователя
nezhit
Постоянный участник
 
Сообщений: 82
Зарегистрирован: 30 май 2009 20:52
Откуда: Рыбинск

Re: Несколько вопросов по схеме усилителя

Сообщение Admin 04 ноя 2009 11:02

На счет долговечности не знаю - мне еще ни одного комплекта еще не удалось спалить (лампы были новые). Хотя работает усилитель уже не один год.
Верь формулам, но доверяй только ушам своим ...
Аватар пользователя
Admin
Администратор
 
Сообщений: 596
Зарегистрирован: 24 янв 2009 11:43
Откуда: Россия, Казань
ФИО: Павел
Позывной: RU4PAA

Re: Несколько вопросов по схеме усилителя

Сообщение nezhit 04 ноя 2009 15:24

но уж если у человека нету никаких ламп, то гораздо лучше искать сразу 6п43п, а не 14
всем радистам - по 73!!!
Аватар пользователя
nezhit
Постоянный участник
 
Сообщений: 82
Зарегистрирован: 30 май 2009 20:52
Откуда: Рыбинск

Re: Несколько вопросов по схеме усилителя

Сообщение константин 04 ноя 2009 16:08

6п14п тоже неплохпя лпмпа.
у меня на ней уж 10 месяцев усил работает,
и то 6п14п у меня бу.
константин
Живет тут :)
 
Сообщений: 397
Зарегистрирован: 03 мар 2009 00:35
Откуда: воронеж

Re: Несколько вопросов по схеме усилителя

Сообщение Grigori 06 ноя 2009 13:29

6П14П-ЕВ очень хорошие лампы,если найдете-не пожалеете.
Grigori
Завсегдатый
 
Сообщений: 160
Зарегистрирован: 05 фев 2009 00:09
Откуда: Украина,Макеевка

Re: Несколько вопросов по схеме усилителя

Сообщение Admin 06 ноя 2009 19:05

Grigori писал(а):6П14П-ЕВ очень хорошие лампы,если найдете-не пожалеете.


А как Вы относитесь к EL-84?
Верь формулам, но доверяй только ушам своим ...
Аватар пользователя
Admin
Администратор
 
Сообщений: 596
Зарегистрирован: 24 янв 2009 11:43
Откуда: Россия, Казань
ФИО: Павел
Позывной: RU4PAA

Re: Несколько вопросов по схеме усилителя

Сообщение Grigori 06 ноя 2009 19:36

Замечательная лампа,звук достойный.
Grigori
Завсегдатый
 
Сообщений: 160
Зарегистрирован: 05 фев 2009 00:09
Откуда: Украина,Макеевка

Re: Несколько вопросов по схеме усилителя

Сообщение константин 06 ноя 2009 23:08

EL-84 мне её звук оч нравица.
константин
Живет тут :)
 
Сообщений: 397
Зарегистрирован: 03 мар 2009 00:35
Откуда: воронеж

Re: Несколько вопросов по схеме усилителя

Сообщение Михаил 21 дек 2009 11:34

Добрый день , господа!
Хочу всех поблагодарить за помощь по схеме . Огромное спасибо , схема заработала ! Звук отличный ,правда присутствует низкочастотный фон ,но на большой громкости не заметно.Как лучше его минимизировать(мб экранировать провода накала ламп или питать их постоянным напряжением )? В блоке питания использовал двухполупериодный выпрямитель( конд.фильт. 22мкфх400В).
Возможно появление низкочаст. фона из -за такого БП ?Что вы думаете по этому поводу ?

Заранее спасибо !
...еще только учусь
Михаил
Пользователь
 
Сообщений: 6
Зарегистрирован: 31 окт 2009 13:16

След.

Вернуться в Начинающим

Кто сейчас на форуме

Сейчас этот форум просматривают: нет зарегистрированных пользователей и гости: 1




При перепечатке материалов ссылка на первоисточник обязательна
© 2006-2025 www.radiolamp.ru

Счётчик тИЦ PR Яндекс.Метрика