| |
Здесь Вы можете задать свои вопросы по азам ламповой техники.
Admin 16 июн 2009 22:53
Перепали мне недавно два стабилитрона СГ4Б на рабочее напряжение в 150В. Интересно, может ли понизить уровень фона в усилителе использование подобного стабилитрона в драйверном каскаде. Предлагаю обсудить.
Верь формулам, но доверяй только ушам своим ...
-

Admin
- Администратор
-
- Сообщений: 596
- Зарегистрирован: 24 янв 2009 11:43
- Откуда: Россия, Казань
- ФИО: Павел
- Позывной: RU4PAA
-
Grigori 18 июн 2009 08:01
Может,ведь он будет держать напряжение в определенном диапазоне. Сейчас мало кто ставит их в схемы.
-
Grigori
- Завсегдатый
-
- Сообщений: 160
- Зарегистрирован: 05 фев 2009 00:09
- Откуда: Украина,Макеевка
Admin 18 июн 2009 09:44
Grigori писал(а):Может,ведь он будет держать напряжение в определенном диапазоне. Сейчас мало кто ставит их в схемы.
И еще он вроде как должен устранять фон переменного тока.
Верь формулам, но доверяй только ушам своим ...
-

Admin
- Администратор
-
- Сообщений: 596
- Зарегистрирован: 24 янв 2009 11:43
- Откуда: Россия, Казань
- ФИО: Павел
- Позывной: RU4PAA
-
константин 18 июн 2009 11:26
помоему такую лампу... в предварительный усилитель хорошо ставить.....
-
константин
- Живет тут :)
-
- Сообщений: 397
- Зарегистрирован: 03 мар 2009 00:35
- Откуда: воронеж
-
Admin 18 июн 2009 11:52
Полностью согласен, что лучше все-таки для предварительных усилителей.
Верь формулам, но доверяй только ушам своим ...
-

Admin
- Администратор
-
- Сообщений: 596
- Зарегистрирован: 24 янв 2009 11:43
- Откуда: Россия, Казань
- ФИО: Павел
- Позывной: RU4PAA
-
константин 21 июн 2009 00:34
ИНТЕРЕСНО А ЭТО НА ЗВУК ПОВЛИЯЕТ.
-
константин
- Живет тут :)
-
- Сообщений: 397
- Зарегистрирован: 03 мар 2009 00:35
- Откуда: воронеж
-
Grigori 23 июн 2009 22:13
Попробуйте,разочарованы не будете.
-
Grigori
- Завсегдатый
-
- Сообщений: 160
- Зарегистрирован: 05 фев 2009 00:09
- Откуда: Украина,Макеевка
константин 23 июн 2009 22:47
Да собираюсь попробовать..
-
константин
- Живет тут :)
-
- Сообщений: 397
- Зарегистрирован: 03 мар 2009 00:35
- Откуда: воронеж
-
Admin 23 июн 2009 22:48
А интересно, все-таки уровень фона сильно уменьшается?
Верь формулам, но доверяй только ушам своим ...
-

Admin
- Администратор
-
- Сообщений: 596
- Зарегистрирован: 24 янв 2009 11:43
- Откуда: Россия, Казань
- ФИО: Павел
- Позывной: RU4PAA
-
константин 23 июн 2009 22:50
я думаю качество должно быть лучше... т.к мне кажется резисторы понижаюшие по питанию, могут довать шумы, прав я или нет тосно незнаю.
-
константин
- Живет тут :)
-
- Сообщений: 397
- Зарегистрирован: 03 мар 2009 00:35
- Откуда: воронеж
-
Admin 23 июн 2009 23:24
Сами RC-фильтры дополнительных шумов давать не должны, но они могут не до конца устранять пульсации анодного напряжения, возникающие в последующих каскадах усиления, а так же остаточный фон переменного тока.
Верь формулам, но доверяй только ушам своим ...
-

Admin
- Администратор
-
- Сообщений: 596
- Зарегистрирован: 24 янв 2009 11:43
- Откуда: Россия, Казань
- ФИО: Павел
- Позывной: RU4PAA
-
Grigori 24 июн 2009 22:15
Сколько я видел,стабилитроны ставятся либо в стабилизаторах,либо в первом каскаде.
-
Grigori
- Завсегдатый
-
- Сообщений: 160
- Зарегистрирован: 05 фев 2009 00:09
- Откуда: Украина,Макеевка
Павел 30 июн 2009 03:31
Здравствуйте!
Это мой первый опыт создания лампового УНЧ, поэтому помогите, пожалуйста, и ответьте на интересующие меня вопросы.
1. Схема на 2 лампах: 6Н2П и 6П14П (возможно, выберу импортные аналоги). Суммарный ток, потребляемый от накальной обмотки около 1,1 А. Напряжение питания схемы 250 вольт. Имею сетевой трансформатор с толщиной набора 40 X 25 мм. Первичная обмотка намотана проводом диаметром 0,38 мм. (возможно, 0,24 мм., если верить сделанной поверх и выцветшей уже надписи шариковой ручкой). Диаметр провода накальной обмотки 0,8 мм., напряжение 6,3 вольт. Вторая обмотка со средней точкой, диаметр провода 0,2 мм., оба плеча выдают по 232 вольта. Все провода марки ПЭВ-1. Вопрос: достаточен ли диаметр проводов первичной и накальной обмотки для питания УНЧ, учитывая, что собран он по однотактной схеме, на выходе применен трансформатор ТВ3-1-9 и значит мощность, с учетом всего вышеизложенного будет около 4,5 ватт.
Полагаю, что да, хватит, а толщина набора железа даже избыточна (?), но все же хочется знать наверное. Поэтому хочу спросить: как вообще прикинуть, хватит ли диаметра провода, зная потребляемый ток? Скажем, какой ток (не максимально допустимый, а возьмем грубее, с большим запасом) держит провод диаметром в 1 мм.; как прикинуть, каким должен быть диаметр провода первичной обмотки, зная сумму всех токов вторичной (тоже грубо, на тот случай, если мне попадутся подходящие для моих нужд трансформаторы, на которых только надо будет домотать поверх остальных еще одну - накальную обмотку)?
2. В качестве выходного я хочу применить трансформатор ТВ-3Ш. Как я понмаю, он вполне подойдет. Толщина набора железа - где-то 23 X 15 (?). Первичная обмотка 3000 витков ПЭВ-1 диаметром 0,125 мм., вторичная обмотка 91 виток ПЭВ-1 диаметром 0,5 мм. Индуктивность 9 Г. Сгодится он на замену? Читал, что его лучше перемотать, но честно говоря делать этого для первого раза не хочется. Замечу также, что данный УНЧ я планирую использовать совместно с электрогитарой и акустической системой сопротивлением 4 Ом и мощностью 10 ватт (частотная полоса от 100 до 16000 Гц), т. е. широкий частотный диапазон мне не столь необходим уже по факту. Правда, я хотел бы выварить катушку в смеси воска и парафина (что также рекомендуют сделать), в связи с чем вопрос: как долго проводить данную процедуру, да и как вообще правильно это делать? Что это за зазоры, которые часто упоминаются?
3. Посоветуйте схему выпрямителя. Пока вариант такой: напряжение питания я сниму с одной из половинок вторичной обмотки, далее следуют диодный мост и конденсатор фильтра. В итоге на выходе, без нагрузки, я должен получить что-то около 325 вольт. Это напряжение необходимо уменьшить до 250 вольт. В схемах БП для этого, насколько я могу судить, применяют гасящие резисторы. Как мне правильно рассчитать номинал для данного случая? Есть некоторое количество дросселей, перечислять номиналы которых смысла нет, но может посоветуете, что (скажем, от и до) и как можно поставить, если на ваш взгляд в этом есть смысл.
4. Каким образом можно организовать дополнительный выход на наушники с регулятором громкости для них? Какими будут требования к их мощности и сопротивлению? Как можно организовать линейный выход?
5. Какие типы конденсаторов допустимо использовать? Каковы их минимально допустимые рабочие напряжения (полагаю, что для С1, С4 (?), С5, С11 достаточно 50 вольт)? Какой мощности резисторы можно использовать (кроме указанных и R11, который, думаю, подойдет одноваттный)?
6. И наконец, едва ли не самый главный вопрос. Где, на ваш взгляд, лучше всего заказать конденсаторы в интернете, принимая во внимание, что мне нужны не упаковки по 100 штук, а мелкие партии с различными (то есть желателен достаточно широкий ассортимент) номиналами?
Спасибо за время и понимание!
Последний раз редактировалось Павел 30 июн 2009 04:19, всего редактировалось 1 раз.
-
Павел
- Пользователь
-
- Сообщений: 14
- Зарегистрирован: 30 июн 2009 02:21
-
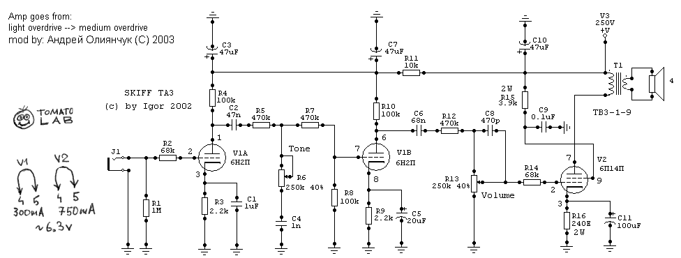
Павел 30 июн 2009 03:36
Это гитарный (насколько я могу судить) усилитель, что мне как раз и необходимо.
- Вложения
-

- Вот схема.
-
Павел
- Пользователь
-
- Сообщений: 14
- Зарегистрирован: 30 июн 2009 02:21
-
Admin 30 июн 2009 10:23
Сначало но поводу схемы. На мой взгляд схема слишком навороченная, куча цепей тон коррекции, причем в этих цепях используются резисторы больших номиналов, значит придется делать хорошую экранировку драйверной лампы. Я бы посоветывал Вам для начала союрать наиболее простую схему на тех же лампах, а уж потом влезать в дебри тонкоррекции.
Только необходим поставить R6 - 100к, а R4 - 2к. А драйверная лампа - 6Н2П.
- Вложения
-

Верь формулам, но доверяй только ушам своим ...
-

Admin
- Администратор
-
- Сообщений: 596
- Зарегистрирован: 24 янв 2009 11:43
- Откуда: Россия, Казань
- ФИО: Павел
- Позывной: RU4PAA
-
Grigori 30 июн 2009 21:24
Конденсаторы на рынке не проблема,делайте схему предложенную Admin,с силовиком-нормально.
-
Grigori
- Завсегдатый
-
- Сообщений: 160
- Зарегистрирован: 05 фев 2009 00:09
- Откуда: Украина,Макеевка
Павел 08 июл 2009 22:48
Господа! Я конечно понимаю, что во всех этих ламповых делах и на форуме я человек новый, и то, что я сейчас напишу, следовало бы выложить в другом рзделе, но все же... Относитесь, пожалуйста, внимательнее к просьбам трудящихся! Уважаемый Grigori, вопрос по конденсаторам совсем не праздный. Мне до ближайшего радиорынка 1200 километров по федеральной трассе, да еще 100 с небольшим до нее. А до ближайшего более-менее приличного (с очень большой натяжкой) радиомагазина около 330. Выводы? В общем, конденсаторы я себе заказал на набившем уже всем оскомину http://www.chip-dip.ru (а что делать, все дороги таки ведут в Рим). Серия К73-17 и импортные электролиты. Правда, маленьких номиналов там нет вообще, так что буду ставить КСО. Дорогие мои! Предвижу, что в случае неудачи вы первые бросите в меня камни, помидоры и иже с ними, приговаривая: "Вот видишь! Мы же тебя предупреждали!" Но собирать я буду первую, предложенную мною схему. Причины моего упрямства пока опустим. Да и как еще мне набраться опыта, который, как известно, "сын ошибок трудных", если не совершить их самому?  Надеюсь все же свести их количество к минимуму, следуя вашему чуткому руководству! Кроме того, для работы я также хочу собрать простенький УНЧ, дабы вершить на нем (раз уж я взялся за изучение этой темы) всякого рода эксперименты. Вот тут мне и подойдет как нельзя более кстати схема, предложенная уважаемым Админом. Давайте так и договоримся: я торжественно клянусь собрать ее сразу после намеченной. Думаю, так никому обидно не будет? По моим вопросам. 1 снимаю на половину. Вторая его часть по прежнему актуальна. Снимаю 5 и 6 и 2 (никаких манипуляций с выходным трансформатором производить не буду). Отсюда приходим к 4. Линейный выход (и, возможно, на наушники), следовательно, я буду делать при помощи резистивного делителя, как на схеме http://www.sugardas.lt/~igoramps/fireflyr.htm. Кто что скажет? По 3 вопросу также все более-менее ясно. Только один момент. Выпрямлять и стабилизировать накал я не стану, но хочу использовать подпитку постоянным напряжением. Как я понял, в общем случае я могу сделать ее просто подобрав два сопротивления, как на той же схеме http://www.sugardas.lt/~igoramps/fireflyr.htm, или http://www.radiolamp.ru/shem/unch/se.shtml и т. д. Это действительно так? Имеется дроссель Д15 10,0-0,05. На нем несколько обмоток. Как их правильно включить? Про экранировку. Я собираюсь использовать полностью металлический корпус, на котором даже нет ненужных мне отверстий. Внутри пространство будет поделено на три секции металлическими экранами-перегородками: БП, УНЧ, выходной трансформатор со всякой лабудой. Дополнительно, все будет смонтировано на сплошном П-образном шасси, причем провода питания будут располагаться под ним. Драйверная лампа будет находиться в патроне с алюминиевым экраном. Фото постараюсь скинуть. Думаю, задумано все не так уж и плохо. Таки продолжим. Я хочу сделать печатный монтаж, так как читал, что такое решение снимает проблему поиска "земляной точки" (при грамотной разводке, разумеется). Если не согласны - отговаривайте, внимательно выслушаю любое мнение! Также, я хочу использовать гнезда (большие "джеки"), имеющие непосредственный контакт с корпусом. Это имеет смысл с учетом всего вышеизложенного, или кто-то захочет отговорить меня от такого шага? И еще вопрос. Я хочу регулировать чувствительность по входу. Что если я тупо заменю R1 переменным того же номинала? Спасибо!
Последний раз редактировалось Павел 21 июл 2009 05:18, всего редактировалось 2 раз(а).
-
Павел
- Пользователь
-
- Сообщений: 14
- Зарегистрирован: 30 июн 2009 02:21
-
Павел 08 июл 2009 22:50
Вот так оно все начиналось...
- Вложения
-

Последний раз редактировалось Павел 09 июл 2009 17:59, всего редактировалось 1 раз.
-
Павел
- Пользователь
-
- Сообщений: 14
- Зарегистрирован: 30 июн 2009 02:21
-
Radio 09 июл 2009 00:19
Здравствуйте Павел. Прежде, что касается штейкеров, как правило используют на входе штейкеры типа RCA(тюльпаны),а для выхода на акустику разного рода штепсельные раземы- зажимы. Что касается выхода на наушники, то тут я бы оставил то что вы предложили, а на входе всеже наиболее предпочтительны штейкеры типа RCA так как (большой Джек) нежелателен в плане разделения каналов. Регулировку по входу делать можно, но лучше если сетка будет иметь отдельный резистор утечки на номинал примерно в 200К, далее разделительный конденатор на 0,15 мкФ ну и наконец переменный резистор номиналом в 10-20К. Лучше не применять переменных резисторов с высоким сопративлением ввиду сильных собственных шумов и помех и наводок к которым ламповый усилитель очень чувствителен ввиду итак высокого входного сопративления.Что касается монтажа судя по написанному, корпус применить можно но вламповой схеме как правило применяется объеменая электоромантажная схема для предотвращения наводок паразитных емкостей и обратных связей которые вполне могут появится на печатной плате.
-
Radio
- Пользователь
-
- Сообщений: 21
- Зарегистрирован: 12 мар 2009 18:44
-
Вернуться в Начинающим
Сейчас этот форум просматривают: нет зарегистрированных пользователей и гости: 1

|
|
|