| |
3DMonstr 10 фев 2010 23:36
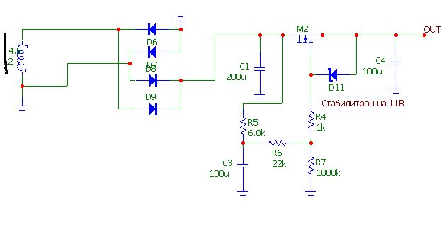
Данная схема была разработана "по малой нужде" путем обрезания всего лишнего от параметрического стабилизатора. Используется в ушнике от Лаконик'а, так как в комплекте конструктора лежал сгоревший транзистор, а ехать за ним было влом:( Фон не мерил, на слух ни на одни наушники не услышал. Полевик - IRF840. При моделировании схема показала лучший результат, чем опубликованная на сайте (ее брал за основу).
- Вложения
-

Часы должны быть механические, а усилитель ламповый.
-

3DMonstr
- Постоянный участник
-
- Сообщений: 104
- Зарегистрирован: 06 мар 2009 22:43
- Откуда: Королев
-
Admin 11 фев 2010 01:31
Выглядит хорошо, но ничего особо нового нет. Классика.
Верь формулам, но доверяй только ушам своим ...
-

Admin
- Администратор
-
- Сообщений: 596
- Зарегистрирован: 24 янв 2009 11:43
- Откуда: Россия, Казань
- ФИО: Павел
- Позывной: RU4PAA
-
3DMonstr 11 фев 2010 09:24
Воистину, в аналоговой технике придумано все давно:) Из таких ляпусов - как начал разбираться с лампами, "изобрел" каскад с токовой нагрузкой, стал гуглить, как задать ток - вышел SSRP, потом сделал хитрый фазоинвертор на 2х SSRP, о, блин, через год, правда, почти аналогичный в какой то схеме древней нашел, почти до номиналов резисторов похожи:(. Вот, думаю, и решение с бестрансформаторной раскачкой полумоста из ушника, тоже когда то встретиться...
Часы должны быть механические, а усилитель ламповый.
-

3DMonstr
- Постоянный участник
-
- Сообщений: 104
- Зарегистрирован: 06 мар 2009 22:43
- Откуда: Королев
-
Admin 11 фев 2010 15:56
В цифре можно придумать намного больше новых вещей. В особенности на МК. Ведь каждая программа индивидуальна. Даже если они выполняют одинаковые задачи. 3DMonstr писал(а):Часы должны быть механические, а усилитель ламповый.
Кстати, а на счет механических часов я с вами не согласен. У меня почти все часы цифровые, причем самодельные. Через некоторое время хочу сделать часы на газоразрядных и индикаторах тлеющего заряда.
Верь формулам, но доверяй только ушам своим ...
-

Admin
- Администратор
-
- Сообщений: 596
- Зарегистрирован: 24 янв 2009 11:43
- Откуда: Россия, Казань
- ФИО: Павел
- Позывной: RU4PAA
-
3DMonstr 11 фев 2010 20:36
Соглашусь только про часы на газоразрядных индикаторах. Минимум - люминисцентные. Я тоже хотел их сделать, даже с женой вариант набросали с лампой иммитации рассвета, вращающимся глобусом, генератором успокаивающих звуков для засыпания... Или вариант на осциллоскопической трубке. Только времени все нет:( А, скорее, сил. В детстве мечта была - электронные часы. А сейчас для меня они "не живые", особенно нелюблю современную "подделку" механики на кварце. Пусть это и не в тему, да и лампами занимаюсь даже не потому что я аудиофил. Скорее миломан. Как то с детства этот червячек засел, как раз тогда лампы уже умирали. Очень нравились радиолы. А у нас небыло, до моего рождения при переезде выбросили. В гостях мог часами даже не работающую разглядывать. Наверное, тогда и "стал" радиолюбителем. В совсем смутной памяти осталось, как рисовал ее схему, чтоб сделать. Не знал, что ток идет по замкнутой цепи (года 3 мне тогда было), и все схемы заканчивали лампочкой подсветки шкалы:) Извините за оффтопик...
Часы должны быть механические, а усилитель ламповый.
-

3DMonstr
- Постоянный участник
-
- Сообщений: 104
- Зарегистрирован: 06 мар 2009 22:43
- Откуда: Королев
-
Admin 12 фев 2010 01:10
На счет часов: согласен, что электронные со стрелкой - это полная дрянь, а вот полностью цифровые мне нравятся.
К старым радиоприемникам я тоже всегда относился очень хорошо. В саду у нас стоит радиоприемник Балтика 52 года, полностью рабочая, правда потерт корпус. Недавно нашел рядом с мусоркой нашел "Волгу" 61 года. Не смог устоять, принес домой отмыл, отремонтировал - теперь работает, правда включай не часто, т.к. нормальных радиостанций на ДВ, СВ, КВ и Сов. УКВ уже не осталось.
Верь формулам, но доверяй только ушам своим ...
-

Admin
- Администратор
-
- Сообщений: 596
- Зарегистрирован: 24 янв 2009 11:43
- Откуда: Россия, Казань
- ФИО: Павел
- Позывной: RU4PAA
-
седой 26 мар 2011 00:34
Господа, ностальгия и теплые воспоминания о детстве вроде как не по теме, хотя у самого что-то такое тоже было. В части публикаций электронный дроссель еще называют УЗФ? Мое мнение - отличная штука, на фон даже и намека нет, плавное включение лампы, допускает широкий набор номиналов деталей (чего там только не ставил) - в общем, ++++.
-
седой
- Пользователь
-
- Сообщений: 45
- Зарегистрирован: 11 мар 2011 21:29
- ФИО: Богославский Николай Тимофеевич
-
Вернуться в Схемотехника ламповых усилителей
Сейчас этот форум просматривают: нет зарегистрированных пользователей и гости: 1
|
|
|