На главную Форум Ссылки Обратная связь
 




Преобразование COM в LPT

Обсуждается все, не вошедшие в предыдущие разделы

Преобразование COM в LPT

Сообщение константин 05 мар 2010 17:01

НАРОД
подскажите пожалуйста :cry:
как можно замутить устройство которое преобразует COM в LPT .
или дайте готовую схему плызз пожалуйста.
константин
Живет тут :)
 
Сообщений: 397
Зарегистрирован: 03 мар 2009 00:35
Откуда: воронеж

Re: Преобразование COM в LPT

Сообщение 3DMonstr 05 мар 2010 18:53

Эту вещь сделать в принципе не возможно, так как LPT реагирует сразу на запись (чтение) байта в порт, а у COMa большая латентность. По этой же причине я не видел USB-LPT. Честно говоря, даже USB-COM работает не очень хорошо, если надо формировать сигнал "дерганьем" RTS и DTR. Как понимаю, проблема в подключении программатора. Лучший вариант - купить контроллер PCI-LPT, например, STLab "I-112". Стоит рублей 400. Так же не стоит покупать новомодный PCE-E, по той же причине латентности. У меня на нем нормально работал JTAG программатор для XilinX_a.
Часы должны быть механические, а усилитель ламповый.
Аватар пользователя
3DMonstr
Постоянный участник
 
Сообщений: 104
Зарегистрирован: 06 мар 2009 22:43
Откуда: Королев

Re: Преобразование COM в LPT

Сообщение Admin 05 мар 2010 19:06

Согласен, LPT из COM не сделаешь.

А нормальный переходник USB-COM мне все-таки удалось достать. Нужно было для ноутбука. Нормально эмулирует все контакты COM-порта. Без глюков.

А переходники USB-LPT я видел в магазине. Но не покупал.
Верь формулам, но доверяй только ушам своим ...
Аватар пользователя
Admin
Администратор
 
Сообщений: 596
Зарегистрирован: 24 янв 2009 11:43
Откуда: Россия, Казань
ФИО: Павел
Позывной: RU4PAA

Re: Преобразование COM в LPT

Сообщение 3DMonstr 05 мар 2010 19:30

Я немного не раскрыл тему. Имел ввиду RealTime переходник USB-LPR. Тот, скорее всего, нормально будет работать с принтером. Так как обмен там более менее стандартизован и синхронизируется сигналами готовности. Но не факт, что удастся получить нормальные временные задержки в другом приложении. А в USB-COM начинаются проблемы, когда приходиться работать с миллисекундными величинами. И ничего не поделать. Архитектура шины такая... По этой же причине я недолюбливаю и USB звуковые карты, и PCIExpres.
Часы должны быть механические, а усилитель ламповый.
Аватар пользователя
3DMonstr
Постоянный участник
 
Сообщений: 104
Зарегистрирован: 06 мар 2009 22:43
Откуда: Королев

Re: Преобразование COM в LPT

Сообщение константин 06 мар 2010 01:56

народ мне не нужн сабж для програматора.
я делаю устройство для управления бытовыми приборами.
а у сом порта 2 состояния -12 +12в касяк.
а преоброзователь для того нужен чтоб на партах вывода были нули.
константин
Живет тут :)
 
Сообщений: 397
Зарегистрирован: 03 мар 2009 00:35
Откуда: воронеж

Re: Преобразование COM в LPT

Сообщение Admin 06 мар 2010 07:30

Есть такая микросхема MAX232 - она отлично преобразует +5 Вольт в +-15 В. И сразу коммутирует подключение к COM порту.

Посмотрите, все этой микросхемой пользуются.
Верь формулам, но доверяй только ушам своим ...
Аватар пользователя
Admin
Администратор
 
Сообщений: 596
Зарегистрирован: 24 янв 2009 11:43
Откуда: Россия, Казань
ФИО: Павел
Позывной: RU4PAA

Re: Преобразование COM в LPT

Сообщение константин 07 мар 2010 14:28

спасибо за совет, вы читаете мои мысли.
константин
Живет тут :)
 
Сообщений: 397
Зарегистрирован: 03 мар 2009 00:35
Откуда: воронеж

Re: Преобразование COM в LPT

Сообщение константин 07 мар 2010 14:31

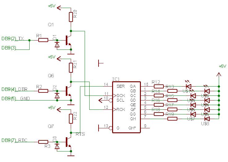
вот чтио я решил заюзать.
.jpeg

вот такую схемку, :D
на сдвиговом регистре.
в место MAX232 буду юзать
транзисторы и диоды +12в преобразуют в лог1 а -12в преобразуют в лог0
константин
Живет тут :)
 
Сообщений: 397
Зарегистрирован: 03 мар 2009 00:35
Откуда: воронеж


Вернуться в Разное

Кто сейчас на форуме

Сейчас этот форум просматривают: нет зарегистрированных пользователей и гости: 1




При перепечатке материалов ссылка на первоисточник обязательна
© 2006-2026 www.radiolamp.ru

Счётчик тИЦ PR Яндекс.Метрика